点击👆区块密码👇关注我,加★星标★
什么是区块链间通信(IBC)?
区块链间通信(IBC)是一种允许不同区块链相互中继消息的通信协议。它保证了链之间可靠、有序和经过身份验证的通信。区块链可以像代币一样去信任地交换价值。IBC 的工作方式不像桥梁。相反,区块链通过智能合约发送信息包,不仅可以交换价值,还可以通过通信协议中继任何形式的数据,例如通信。
Cosmos IBC 如何运作?
IBC 是Cosmos区块链的核心,允许使用通信协议的区块链相互交互。它由两层组成:传输层和应用层。
传输层*
传输层传输、验证和排序通过 IBC 通信的数据包。它没有定义应传输哪些数据或接收链应如何解释它。从它的角度来看,中继的数据只是字节的集合。它的组件是轻客户端、中继器、连接和通道。
轻客户端是区块链的代表。它们不存储区块链的完整历史记录或执行交易。相反,它们旨在连接完整节点并验证块头。这使得轻客户端成为存储和计算的有效解决方案。相互交互的两个 IBC 链存储另一个区块链的轻客户端。这使他们能够在不依赖第三方的情况下交换消息。然而,区块链不是直接相互发送这些消息,而是将包含消息的数据包的哈希值存储在其状态机中。中继器接收这些消息并将它们传递到目标链。任何人都可以运行中继器,因为他们无需许可。
连接将不同链上的轻客户端连接起来。通道在不同链上的模块之间传输数据。因此,连接是特定于链的,通道是特定于模块的。
应用层*
应用层对用户可见,由使用传输层的应用程序组成。这些可以是代币、NFT、预言机和其他应用程序。IBC 有自己的代币标准,类似于ERC-20标准。该 ICS-20 标准指定了数据包应如何构建以及接收链如何解释它们。例如,对于令牌传输,数据包包含有关发送者、接收者、传输的令牌数量和面额的信息。
IBC相当于区块链的邮件投递系统。它的传输层充当邮政服务,在不同的发送者和接收者(不同的区块链)之间中继通信。但是,传输层不会传达有关信件内容或应如何解释信件的任何信息。
等价的是在 IBC 协议中从一条链发送到另一条链的数据包。它们包含有关发送方(由通道 ID 指定)和接收方(由对方通道 ID 指定)的信息。接收方(应用程序)解释数据包的内容。
IBC的安全性如何?
IBC 通过链间账户和链间安全来促进安全。
链间账户无需切换链即可实现链与链之间的交互。例如,第二区块链上的不同链交互可以从第一区块链“远程”执行。这些帐户增加了主机链和控制器链之间的可组合性。
链间安全允许 IBC 生态系统中的区块链从其他链租赁安全。例如,新的区块链可以使用Cosmos hub 的验证器集,而无需引导自己的验证器集。这些机制在不牺牲安全性的情况下增加了区块链之间的互操作性。因此,IBC 生态系统中的每条链都可以专注于专门的用例,这就是为什么作为 IBC 协议核心的 Cosmos 中心被称为“区块链的区块链”。
哪些区块链与IBC兼容?
IBC 兼容近 50 个区块链,这些区块链在 Cosmos 生态系统中被称为“枢纽”。一些最重要的包括:
Cosmos:IBC 协议的零层链。
Osmosis ( OSMO ):一个自动化做市商,可在 Cosmos 生态系统中实现跨链交易。
朱诺(JUNO):高速第一层区块链。
Evmos ( EVMOS ):EVM兼容的一层链
dYdX(DYDX):永续期货合约的去中心化交易所(DEX)。
Kujira(KUJI):社区选定项目的一层链,旨在创造真正的价值。
秘密网络(SCRT):具有可定制隐私的区块链。
I如何使用IBC?
开发者可以使用IBC更轻松地构建应用程序,而不必担心共识机制、全节点以及确保去中心化的其他技术方面。他们可以使用 Cosmos SDK 为使用 IBC 的区块链构建应用程序。用户通过使用 IBC 构建的区块链从 IBC 中受益。经典用例包括代币互换、质押、保证金交易、借贷、提供流动性等。IBC 交易的费用取决于用户交互的各个区块链。然而,由于 Cosmos 生态系统中的所有区块链都使用某种形式的权益证明,因此 Gas 费用通常相当低,并且不会显着阻碍价值转移。
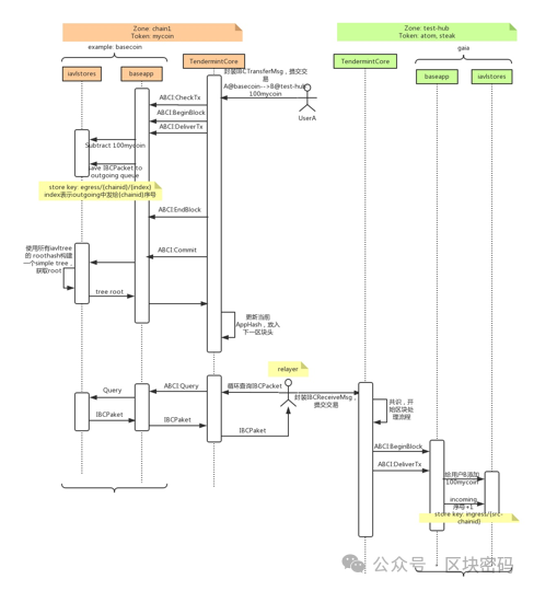
一个例子

User A向chain1提交跨链交易,chain1执行该交易,并将交易存入outgoing队列。
relayer从chain1中对应test-hub的outgoing消息队列取出跨链交易,提交到test-hub。
test-hub执行交易,放入incoming消息队列。
热门推荐
💗 2024打新第一弹,BRC-20社交龙头——PeopleMint
💗 工信部:加速Web3.0创新应用,鼓励开展NFT新商业模式,国内区块链的春天就要来临?
💗 BRC20 代币打新还有机会?一文详解 BRC20 原理、特点及参与方式,最全的BRC-20基础交互指南
💗加密货币投资策略完整指南-从初级到高级
如果你也对区块链资讯或web3行情以及技术有兴趣的话,可以后台回复 :进群
END
点分享
点收藏
点在看
点点赞