原标题:算力调度:算力时代的国家电网 (附下载)
◼算力调度类似于电力调度。算力中心可以类比发电厂,算力的用户是大模型、应用等厂商,算力调度就是通过对算力的调度,使得一定范围内算力的需求和供给达到平衡。算力调度网络建成后能够用集群力量弥补国产单芯片能力较弱的短板;提升不同地区的算力利用率;满足客户对异构算力的多样化需求。
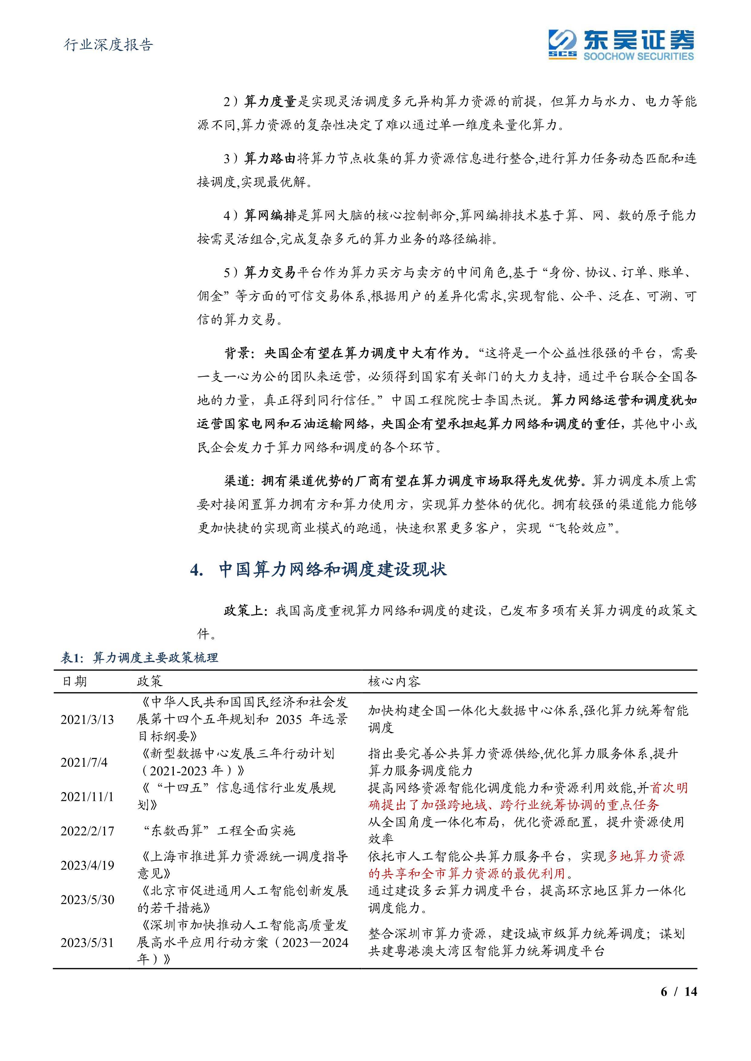
算力调度运营是算力调度商业模式最好的环节:算力调度分为基础设施建设、算力调度平台建设、服务运营和算力应用层。算力调度运营是商业模式最好、空间最大的环节。算力调度运营能够坐拥平台流量,帮助客户解决闲置算力,有望实现“抽成”商业模式。从算力调度的范围来看,可以分为全国算力调度、区域算力调度、企业级算力调度。报告节选:












近期其他报告分享:
2023年辣条行业发展趋势报告
2023企业数据确权与全球合规趋势报告
深度解析《个人信息保护法》报告
2023母婴行业增量洞察报告
2023 POE胶膜报告:三大工艺壁垒国产化突破进行时
2023年全球生成式AI 产业研究报告(附下载)
从Tesla Bot看人形机器人产业发展
动力电池产业链全景图-动力电池强势依旧,电池材料大有可为
分布式光伏接入对配网保护控制的影响
2023年全球生命科学行业展望报告(附下载)
2023中国普洱茶消费趋势洞察报告(附下载)
2023 叉车行业深度 ——“电动化+国际化”叉车产业迎转型大势返回搜狐,查看更多
责任编辑:
© 版权声明
新闻页面文章、图片、音频、视频等稿件均为自媒体人、第三方机构发布或转载。如稿件涉及版权等问题,请与我们联系删除或处理,客服邮箱:bitokx@163.com,稿件内容仅为传递更多信息之目的,不代表本网观点,亦不代表本网站赞同其观点或证实其内容的真实性。