1 概述
长期以来,粉煤灰及矿渣粉作为固体废弃物对环境造成的污染一直为人们所关注,大量致力于对二者进行无害化利用的研究已有相当长的历史,研究成果比比皆是,并在不同领域得到了成功的应用。
随着我国城镇化建设的不断推进,商品混凝土不再局限在大城市,中小城市甚至城镇的发展也非常迅速;从地区上看,商品混凝土也不局限在东部及沿海发达地区,中西部地区也出现了快速发展的趋势,因此商品混凝土的生产量迅速扩大。水泥作为商品混凝土的重要和主要原材料,用量非常巨大,而生产水泥给环境造成的破坏也非常严重。为了减少水泥用量,降低环境污染,利用废弃物,改善混凝土性能,粉煤灰及矿渣粉在商品混凝土中的应用在全国各地快速发展起来。
目前,粉煤灰和矿粉是商品混凝土最常用的两种掺合料,二者在混凝土中既可以单独使用,也可以同时使用,它们对混凝土的作用不但各具特点,还具有一定的互补性。粉煤灰是从煤粉锅炉烟气中收集的粉尘灰。商品混凝土发展较快的地区,粉煤灰应用的比较广泛,北京市商品混凝土生产企业粉煤灰的应用率已经达到100%,粉煤灰成了紧俏材料,特别是优质粉煤灰,更是供不应求,成了卖方市场。但是由于受到商品混凝土发展状况、粉煤灰质量、粉煤灰应用技术等多种因素的影响,粉煤灰在不少地区的应用情况并不理想,在商品混凝土中的使用还处于初级阶段,粉煤灰应用发展状况还很不平衡。矿渣粉是水淬粒化高炉矿渣经粉磨后达到规定细度的一种粉体材料。矿渣作为混合材在水泥中应用非常广泛,但矿粉在商品混凝土中的应用要比粉煤灰晚一些,主要因为矿渣的细磨技术是近几年才在我国得到迅速发展。随着矿渣磨细技术的不断发展,矿渣被磨至相应细度的能耗越来越低,并且细度也很容易达到400m2/kg以上,为矿渣粉的大量应用打下了良好的基础。2000年11月上海宝钢率先从日本引进的年产60万吨矿粉立磨生产线投产。随后的几年内,武钢、鞍钢、宝钢二线、唐钢、首钢、安徽朱家桥等大型矿粉立磨生产线相继投产,另外大量的在建生产线,这样矿粉的应用已在全国范围内广泛展开。因此在我国,混凝土特别是商品混凝土胶凝材料体系正由“水泥”、“水泥+ 粉煤灰”向“水泥+ 粉煤灰+ 矿粉”体系转变。
2 粉煤灰对混凝土性能的影响
(1)粉煤灰对混凝土工作性能和力学性能的影响
1)粉煤灰能够改善混凝土和易性。
2)通过加入粉煤灰可以实现混凝土长距离泵送, 改善了混凝土的泵送性能。
3)由于粉煤灰混凝土的水泥用量较少,延长了凝结时间。
4)粉煤灰混凝土的早期强度低,后期强度高。
(2) 粉煤灰对混凝土耐久性的影响
1)降低混凝土水化热。
2)提高混凝土抗渗性能。
3)抗碳化能力。只要加强混凝土表面养护,充分发挥粉煤灰的活性效应,提高混凝土的密实度,粉煤灰混凝土的抗碳化能力基本上达到基准混凝土的水平。
4)抗冻融能力。按照现有标准进行混凝土抗冻试验,粉煤灰混凝土的抗冻能力会出现低于基准混凝土的现象。出现这种现象的主要原因是试验时混凝土的龄期不足,粉煤灰没有充分发挥作用,如果试验龄期推迟到60d甚至90d,其抗冻能力将显著提高。
5)混凝土收缩。粉煤灰对混凝土的收缩影响不大,但有人认为,优质的Ⅰ级粉煤灰可以降低混凝土的收缩,Ⅱ级粉煤灰可以增加混凝土的收缩。
3 矿粉以及矿粉+ 粉煤灰对混凝土性能的影响
(1)矿粉以及矿粉+ 粉煤灰对混凝土工作性能和力学性能的影响
为了在北京地区推广矿粉的应用,2003年北京首嘉矿粉公司、北京市高强混凝土公司与清华大学、同济大学合作,共同对矿粉以及矿粉+ 粉煤灰的应用进行了研究,按照“矿粉+水泥浆体”到“矿粉+ 水泥胶砂”再到“矿粉混凝土”,以及矿粉+ 粉煤灰的形式逐步进行了试验。通过研究发现:1)矿粉比表面积在430~520m2/kg之间,掺量在30%~40%范围,增强效应表现得最为显著。
2)单掺矿粉会使混凝土的粘聚性提高,凝结时间有所延长,泌水量有增大的迹象,可能对混凝土泵送带来一定的不利影响。
3)矿粉和Ⅰ级粉煤灰复配配制混凝土,可以充分发挥二者的“优势互补效应”,使混凝土的坍落度增加,和易性和粘聚性变好,泌水也得到了改善,同时混凝土成本可显著降低。
4)针对水泥—粉煤灰—矿粉胶凝材料体系,在等量取代的前提下,粉煤灰的掺量以不超过20% 为宜,粉煤灰和矿粉掺量以不超过40% 为宜,同时建议采用60d 或90d 强度作为混凝土评定标准,以充分利用混凝土的后期强度。
(2)矿粉以及矿粉+ 粉煤灰对混凝土耐久性的影响
1)降低混凝土水化热。对要求严格控温的大体积混凝土,矿粉和粉煤灰复配是理想的矿物掺合料组合,降低了混凝土的水化热,可以有效地减少混凝土早期温缩裂缝的出现。
2)大幅度提高了混凝土抗渗性能。
3)保证了抗碳化能力。在达到相同强度的条件下掺矿粉混凝土和普通硅酸盐水泥混凝土具有相同的抗碳化能力。
4)保证了抗冻融能力。矿粉混凝土和普通硅酸盐水泥混凝土在强度和含气量相同的条件下抗冻融能力基本相同;适当掺加引气剂,适当的含气量和间距系数对提高混凝土的抗冻融能力十分必要。
5)混凝土收缩。考虑前3d的自收缩,无论是配制C30混凝土,还是配制C50混凝土,采用单掺矿粉,与基准混凝土相比,收缩值均无明显变化。
6)混凝土抗裂性能。矿粉与粉煤灰复掺改善抗裂性效果优于矿粉单掺。混凝土早期强度对混凝土早期抗裂性有重要影响,混凝土24h强度越高,混凝土早期越易开裂。混凝土早期抗裂性与早期强度之间可能存在一个临界值,小于该强度值,混凝土不易开裂,大于该强度值,混凝土容易开裂。该值与环境条件及约束状态有关。
4 粉煤灰、矿渣粉及二者复合使用存在的问题
为了更好地利用粉煤灰和矿渣粉,以下分别就粉煤灰、矿渣粉以及二者复合使用中存在的若干问题进行讨论,并提供相应的解决方案,供同行参考。
(1)粉煤灰应用中存在的问题
1)粉煤灰的品质问题GBJ146—2002标准把用于混凝土中的粉煤灰分为三级,见表1。
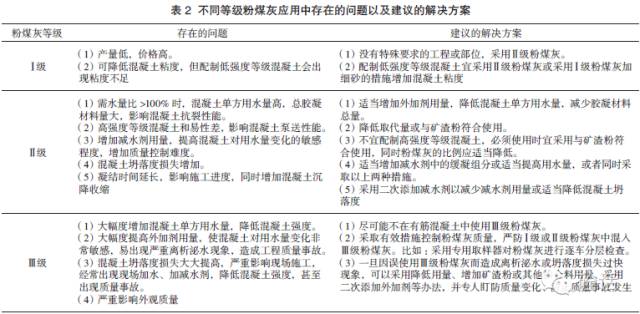
标准中规定:Ⅰ、Ⅱ级粉煤灰基本不受混凝土强度等级与种类的限制;Ⅲ级粉煤灰主要用于无筋混凝土。不同等级粉煤灰应用中存在的问题以及建议的解决方案见表2。
2)粉煤灰取代量问题见表3。
(2)矿渣粉使用中存在的问题见表4。
(3)粉煤灰与矿渣粉复合使用存在的问题尽管粉煤灰与矿渣粉复合使用能够优势互补,但不是随便复合就能够达到应有的目的。为了更好地发挥二者各自的优势,应选择合适的复合方式和复合比例。本人根据以往的使用经验认为:最佳方案是Ⅰ级粉煤灰与比表面积400m2/kg以上的矿渣粉复合,配制低强度等级混凝土时矿渣粉的量大于粉煤灰的量,配制高强度等级混凝土时粉煤灰的量大于矿渣粉的量;其次是Ⅱ级粉煤灰与350~400m2/kg 矿渣粉复合,配制低强度等级混凝土时粉煤灰的量大于矿渣粉的量;配制高强度等级混凝土时矿渣粉的量大于粉煤灰的量;最后是Ⅰ级粉煤灰与比表面积350~400m2/kg 的矿渣粉复合或Ⅱ级粉煤灰与400m2/kg以上的矿渣粉复合,前者比较适合配制高强度等级混凝土,后者比较适合配制低强度等级混凝土。
以上是本人在使用粉煤灰和矿渣粉过程中一些经验,难免存在片面性和局限性,希望专家和同行提出宝贵意见和建议。
(作者:李彦昌,来源:砼话)
5月14-16日 山东青岛
2017中国混凝土企业家高峰论坛
详情点击下图

2017年砼行更多精彩活动请点击下面链接
【公告】《砂石分离机》工信部行业标准 编制启动会!
公告|《砂石分离机》《建筑垃圾再生砂粉》建材行业标准征集参编单位函!
评选推荐|2016中国混凝土行业绿色环保年度人物!
欢迎订阅2017年《商品混凝土》杂志!
长按上图,识别关注
广告
