2023年,东海基金旗下多只产品跑输业绩比较基准,包括东海祥泰三年定开、东海鑫享66个月定开等明星产品。截至2023年末,公司旗下多只权益型产品规模不足5000万元,2023年度收益率均告负。
除了业绩表现不佳,东海基金2023年4月还因股东股权质押未能按期完成整改被监管部门出具警示函。数据显示,东海基金近年来多次收到监管部门罚单,曾因涉嫌操纵市场等违规行为被开展自律调查。
明星产品跑输业绩比较基准 旗下多只 “迷你基”
东海基金成立于2013年2月25日,公司第一大股东为东海证券股份有限公司(持股49.9403%),其他主要股东包括深圳鹏博实业集团有限公司(持股27.3053%)、苏州市相城区江南化纤集团有限公司(持股22.7544%)。
截至2023年末已披露数据,东海基金旗下产品管理规模为198.76亿元。产品结构方面,东海基金旗下基金以固收类产品为主,公司2023年末债券型基金规模为197.05亿元、占比超过99%。
公司旗下混合型基金和股票型基金产品合计规模不足2亿元,多只产品为规模不足5000万元的“迷你基”。
东海基金旗下规模最大的产品为东海祥泰三年定开,2023年末规模达到80.22亿元。2023年,该基金年度收益率为2.59%,跑输业绩比较基准超过2个百分点,同类排名2006/2403。东海基金旗下另一只规模较大的债券型产品东海鑫享66个月定开2023年年度收益率为3.39%,同样跑输业绩比较基准。

而公司旗下权益型基金(仅统计2023年以前成立并运作至今的基金)2023年收益均告负。其中,东海祥龙2023年收益率为-18.04%,跑输业绩比较基准超过13个百分点,该基金最新规模约为0.12亿元。
业绩方面,东海基金2021年、2022年净利润均告负,分别为-2,586.99万元、-1553.11万元。
因股东股权质押事项被出具警示函 曾涉嫌操纵市场
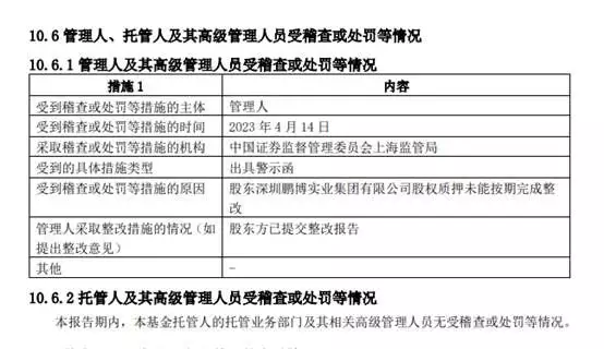
2023年4月14日,东海基金因股东深圳鹏博实业集团有限公司股权质押未能按期完成整 改,被中国证券监督管理委员会上海监管局出具警示函。

广告
面包财经梳理公开资料发现,东海基金近年来多次收到监管部门罚单。
2021年11月,中国银行间市场交易商协会发布公告称,对东海基金启动自律调查。公告显示,交易商协会在对相关企业进行自律调查的过程中了解到,东海基金存在涉嫌为发行人违规发行债务融资工具提供便利,以及涉嫌操纵市场等违规行为。依据《银行间债券市场自律处分规则》,交易商协会对东海基金管理有限责任公司开展自律调查。

同年,因在私募资产管理业务过程中存在的问题,中国证券监督管理委员会上海监管局对东海基金出具责令整改,及在整改期间暂停办理公司私募资产管理计划备案的行政监管措施。东海基金相关责任人员被出具行政监管措施。
而2018年,东海基金还因违规减持闻泰科技股票被湖北证监局出具警示函。公告显示,东海基金在以协议转让方式减持闻泰科技股份导致不再具有大股东身份的六个月内,未提前15个交易日预先披露减持计划而实施减持的行为违反了相关规定。
东海基金官网页显示 “运作稳健、专业精良、治理完善、诚信合规”。然而,东海基金近年来多次涉及违规事项并被监管部门处罚,2023年公司旗下多只产品跑输业绩比较基准。董事长,总经理等责任人是否应加强合规控制,以此保护好持有人的利益?
(文章序列号:1745373043368267776)