


随着各国央行公开各自央行数字货币(Central Bank Digital Currency,CBDC)研发计划、相关应用逐步落地和推广,数字货币成为主流经济学界研究的核心话题之一。当前,经济学家开始区分数字货币体系下不同概念的边界,并形成一定的研究范式,主要从技术路线、货币理论、货币政策影响和经济影响等角度进行更加规范的考察和研究,研究成果进一步影响监管与决策部门。
央行数字货币实践在这一过程中起到了举足轻重的决定性作用。一方面,央行研究加速了传统货币理论和货币政策分析框架在数字货币领域的应用,加深了学界和业界对数字货币职能的理解;另一方面,央行数字货币自身技术架构和科技手段改造了传统金融基础设施,也在一定程度上对传统货币理论带来冲击。国际清算银行(Bank for International Settlements,BIS)2021年1月发布的《国际清算银行有关央行数字货币的第三次调查结果》显示,2020年调查覆盖的65家央行(21家属于发达经济体,44家属于新兴市场、发展中国家和地区)中,约86%的央行以不同形式推进了CBDC研发,约60%的央行进入试验性质概念验证阶段,有14%的央行则更进一步开始了实际研发和试点。总体来看,新兴市场与发达经济体之间对CBDC的功能、发行动机等认识具有明显区别,推动普惠金融、促进金融稳定和优化货币政策调节是发展中国家和地区研发和落地CBDC主要考量因素,而发达经济体则更加侧重CBDC在巩固货币主权和应对数字货币取代(Digital Dollorization)方面的影响。客观理解和对比各国CBDC的实施方案,有利于取长补短,助力我国数字人民币研发和试点行稳致远。
鉴于中美两国在科技实力、金融科技水平、央行数字货币研发方面走在前列,因此笔者试对数字人民币与数字美元的技术架构、基础设施、用户群体、国际应用等方面进行比较,总结实施路线,形成政策建议。
中美央行数字货币进展概况
数字人民币
我国从2014年开始就启动了央行数字货币(DC/EP)的相关研究,2017年1月29日,中国人民银行数字货币研究所成立,是全球最早从事法定央行数字货币研究的官方机构之一,2020年4月,经过6年的研究和验证,与央行数字数币相关的专利已有百余件,同时央行数字货币也开始在广东深圳、江苏苏州、河北雄安和四川成都等城市进行内部封闭试点测试,当前已经逐步放开面向公众测试。2021年2月,央行数字货币研究所宣布与香港金管局、泰国央行和阿拉伯联合酋长国央行联合发起多边央行数字货币桥(m-CBDC Bridge)项目,探索央行数字货币在跨境支付中的应用。
值得一提的是,我国央行早期将数字人民币项目简称为“DC/EP”(Digital Currency, Electronic Payment),官方强调其对M0的替代,市场也将DC/EP与用于支付的数字人民币等同起来,在名称上交互使用,但二者实质上并不一样。随着项目的研发和落地,DC/EP与数字人民币(e-CNY)之间的区别逐渐明朗起来:DC/EP实际上是包含了作为支付工具的e-CNY、双层运营体系、技术解决方案在内的一系列数字金融基础设施,由央行主导建设;而e-CNY则是央行发行且用于支付的法定数字人民币。
数字美元
相比于中国,美国官方的央行数字货币研究和实践在诸多国家和地区中显得较晚。2020年5月,数字美元项目(Digital Dollar Project)发布了《数字美元计划——探索美国版央行数字货币》白皮书(以下简称《数字美元白皮书》),概述了由美联储发行数字美元的目标、愿景、逻辑架构和应用场景等内容,由于该项目的合作者包括了由美国商品期货交易委员会前主席克里斯·詹卡洛(Chris Giancarlo)发起的数字美元基金会和埃森哲等知名机构,因此,公众普遍认为《数字美元白皮书》的发布标志着美国同中国、欧盟一样,也进入了央行数字货币发行的探索中。
虽然公众对数字美元的正式研发和应用抱有期待,但美国官方机构对数字美元的发行仍然态度模糊。在2021年3月由各国央行参与的BIS会议上,美联储主席杰罗姆·鲍威尔(Jerome Powell)表示不急于推出央行数字货币。这一方面体现出当前其他国家CBDC研发进程尚未对以美元为主要结算货币的国际货币体系带来实质性影响;另一方面也反映出CBDC的发行或对货币政策传导机制带来复杂影响,导致美联储在施行促进经济复苏的货币政策时谨慎考虑数字美元发行。
中美央行数字货币对比
数字人民币和数字美元作为金融科技催生的新兴事物,天然具有两重特性。一方面,它们是国家主权货币,有国家信用背书,服从经济金融运行的一般规律;另一方面,它们是一种科技产品,其经济金融功能的有效发挥很大程度上依赖于技术路线选择。因此,较为完整地考察二者技术实施方案的特性,有利于研究当前央行数字货币的政策影响。
总体来看,数字人民币和数字美元一样,都由央行统一发行,是法定货币,将与现有的法定实物货币并行,且通过双层投放体系从央行经商业银行最终触达个人,但在设计目标、技术路线和相关政策方面也存在部分不同(见表1)。
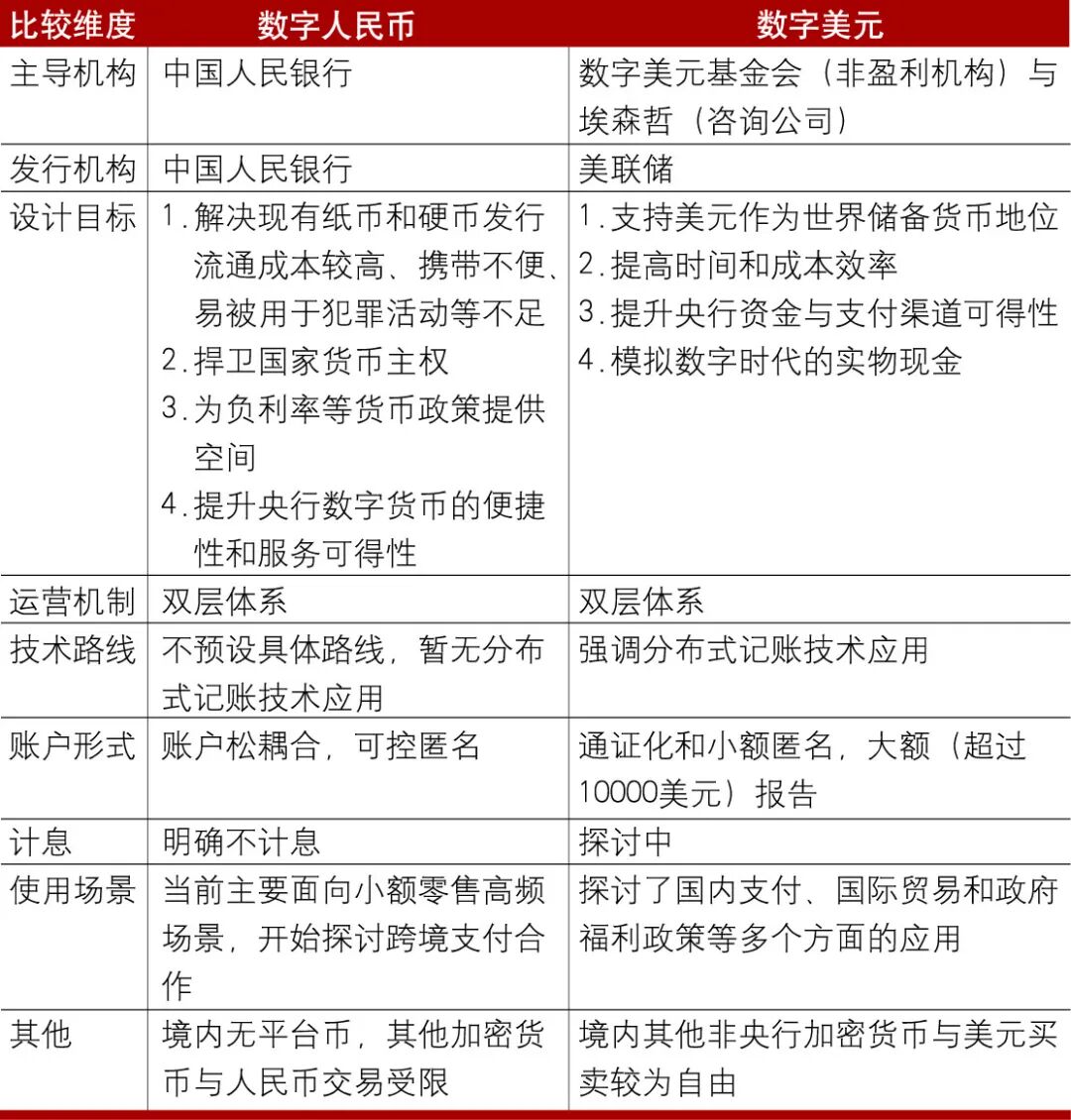
表1 数字美元与中国央行数字货币比较

资料来源:根据公开文献、资料和《数字美元白皮书》整理
运营机制对比
虽然数字美元尚没有明确的实施方案,但目前来看,数字人民币和《数字美元白皮书》中设计的数字美元在运营机制上较为一致,均选择沿用当前的双层投放体系,由央行将数字货币分发给商业银行,商业银行一方面通过缴纳准备金获得数字货币,另一方面向公众提供数字货币相关的兑换和账户服务。这样既能有效巩固货币主权地位,也能充分发挥商业银行在运营方面的现有技术和人才优势,防止金融脱媒,提高市场配置资源效率。
数字人民币由于已经进入了面向公众的测试阶段,其双层运营机制更加清晰。中国人民银行作为运营体系的第一层,牵头建设央行数字货币相关的金融基础设施(DC/EP),包括清算结算体系等,商业银行和电信运营商等授权运营机构则负责面向公众提供数字人民币和相关的支付服务(e-CNY),并承担KYC、隐私保护等职能。与传统双层运营机制不同,各个运营机构理论上会通过选择不同的技术路线相互竞争,并向用户提供差异化服务,央行在基础设施层面既要验证各类技术路线的安全有效,同时保证不同的技术路线之间的兼容性,以便良好地发挥自身监管职能。
技术路线对比
在技术路线层面,数字人民币与数字美元呈现出较为不同的取向,主要体现在对分布式记账技术(DLT)的运用方面。数字人民币仅将其作为可选方案,而《数字美元白皮书》则特别强调了其在数字美元方面的应用。
数字人民币的核心要素可以概括为“一币两库三中心”。“一币”即是央行担保并发行的代表具体数额的加密数字货币,“两库”是指DC/EP的发行库和DC/EP商业银行库,“三中心”是指认证、登记和大数据分析中心。从当前已经披露的信息来看,央行与商业银行之间、商业银行相互之间并没有使用分布式记账技术进行清算和结算。另外,人民银行对商业银行和电信运营商等授权运营数字人民币的机构没有预设技术路线,虽然理论上存在DLT应用的可能,但就该技术现有的效率瓶颈而言,考虑到我国庞大的人口基数和频繁的非接触交易,DLT应用于零售端的可能性较低。
《数字美元白皮书》则开篇就强调了数字美元通证化法币的属性以及应用分布式账本等技术记录交易的构想,并在技术实现上倾向于充分利用通证化的数字美元在可移植性、高效性、可编程性、可访问性的技术优势,将其作为当前以账户为基础的货币体系的有效补充。至少目前来看,强调DLT技术的应用使得数字美元短期在零售端大规模应用的可能性不大,表明数字美元的研发并非全部针对美国国内用户,结合《数字美元白皮书》提到的“支持美元世界储备货币”等设计目标,数字美元广泛适用于跨境支付的可能性更大。
使用场景对比
数字人民币从设计之初就强调其作为M0的替代作用,因此具有最高的流动性,明确不计利息,天然适用于小额高频的应用场景。数字人民币在当前进行的测试中也优先选择了交通、教育、医疗以及消费等与人们生活紧密相关的行业。虽然数字货币在产业链金融、跨境支付方面的应用一直为专业人士津津乐道,但人民银行直至2021年2月才明确提及数字人民币在跨境支付方面的应用探索。而《数字美元白皮书》中则直接从国内支付、国际支付和政府福利政策等三个方面对数字美元的应用进行描述,充分探讨了数字美元的技术特性及如何在基础设施效率、支付结算周期和定向政策实施方面赋能货币,并对计息规则也进行研究。
可见,数字人民币已进入测试阶段,当前阶段应用中充分强调了其实用性,也强调了其与纸币、硬币这类现有实物货币具有同等效力,在离线支付、便携性方面具备较大优势,能有效提升公众日常支付便利程度,在此基础上,跨境支付等功能才进入探索和研发阶段。数字美元由于尚在“纸上”,更加侧重新兴技术的潜在影响,结合其支撑美元国际储备货币地位的设计初衷,更多强调了增强美元国际地位的应用场景探索。
结论及启示
目前来看,数字美元除了运营体系与数字人民币一样选择沿用双层体系之外,其技术路线和应用场景规划均与数字人民币有所区别。因此,我国应当及时关注并充分评估数字美元带来的机遇和挑战,在数字经济时代积极参与并努力主导国际新型金融基础设施建设和规则制定,推动数字人民币国际化,增强国家金融安全。
充分认识数字美元研发带来的竞争格局,积极推动数字人民币国际化。近年来,人民币的国际影响力稳步提升,但相比美元作为国际通用结算货币的地位还有很大的差距。数字人民币在设计之初一直强调其对于M0的替代和在居民交通、教育和医疗等国内高频消费场景的使用,跨境支付等场景近期才进入探索阶段。而数字美元从设计上就极为强调其在跨境支付方面的应用,一旦落地发行,将更加便利美元在国际间的流通和转换,是对美元传统国际结算货币和储备货币地位的增强,且数字美元与包括比特币在内的加密货币之间的自由转换也进一步巩固了美元这一地位。因此,我国应当充分意识到数字货币这一新的竞争领域,将数字人民币应用到跨境支付等方面,拓展数字人民币的使用范围,提升数字人民币在相关国家的影响力,推动数字人民币国际化进程。
积极参与、努力主导国际数字金融基础设施建设,协同区域数字货币使用。过度依赖没有话语权的金融基础设施对国家金融安全有巨大隐患,关键时刻可能有极为严重的影响。当前我国绝大部分国际贸易仍然通过SWIFT(环球同业银行金融电讯协会)进行美元支付结算,由于美国对SWIFT实施所谓“长臂管辖 ”,SWIFT事实上受到美国巨大影响。数字美元的发行和流通也强调利用与SWIFT等不同技术架构的金融基础设施,而中国难以主导或者深入其建设过程。如果这些基础设施重新成为国际贸易支付和结算的主流,我国金融安全将受到进一步挑战。我国一方面应当把握央行数字货币研发契机,利用先发优势,充分参与并积极主导国际数字货币体系的软硬件研发和相关标准规范的制定;另一方面要在“一带一路”等区域联合相关国家和地区形成数字货币联盟,完善数字人民币与其他央行数字货币在区域内的流通机制,共享金融设施,形成区域影响力。我们很欣慰地看到,在央行主导下,SWIFT已与四家中资机构合资成立金融网关信息服务有限公司,向用户提供金融网关服务,包括建立并运营金融报文服务的本地网络集中点、建立并运营本地数据仓库等服务。在此基础上,下一步中国与其共商共建数字货币支付结算相关机制或可期。
加强数字人民币技术风险管理。安全是数字人民币的重要特征之一。数字人民币作为科技产品,不仅需要在国内实现各个运营商之间技术路线的统筹与兼容,还需要在国际间实现与包括数字美元在内的不同运营机制和技术架构下的数字货币的互通。多元应用场景提升了系统开发层面的复杂度,央行要管理好数字人民币的技术开发,避免次生风险,做好应急方案,确保不发生重大风险。
作者系中国社会科学院金融研究所博士后


分享、在看与点赞,全都想要拥有!